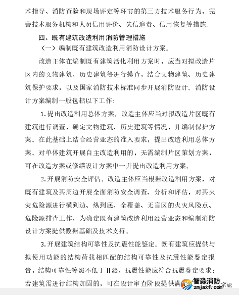
廣州住建印發既有建筑改造利用消防設計審查驗收試點工作方案
文章出處:http://m.yeliqing.cn/責任編輯:消防檢測設備人氣:發表時間:2021-10-11 16:52
廣州住建印發既有建筑改造利用消防設計審查驗收試點工作方案

各有關單位:
為貫徹落實《住房和城鄉建設部辦公廳關于開展既有建筑改造利用消防設計審查驗收試點的通知》(建辦科函〔2021〕164號)要求,經報請市政府同意,現印發《廣州市既有建筑改造利用消防設計審查驗收試點工作方案》,自發布之日起實施。實施過程中遇到的問題,請徑向我局反映。
附件:
1.廣州市既有建筑改造利用消防設計審查驗收試點工作方案
2.政策解讀
廣州市住房和城鄉建設局
2021年9月30日















———— / END / ————
蘇州市智淼消防科技有限公司http://m.yeliqing.cn/蘇州智淼消防主營:應急管理部發布最新消防檢測儀器設備全套配備、防雷檢測裝置,火災現場勘查箱、消防監督檢查驗收箱、消防測試煙槍、試水裝置、建筑消防設施檢測箱、電氣防火檢測設備等,消防檢測設備網址:http://m.yeliqing.cn/;電話:18910580194(何經理)
上一篇:怎么選擇煙感? ??|??下一篇:存在太多問題,某知名超市營業前消防安全檢查不通過
此文關鍵字:
推薦文章
- 關于消防安全評估設備操作說明詳解
- [精品]氣體滅火系統的使用控制和安全要求
- 消防安全檢測裝備箱
- 消防監督檢查工具箱
- 消防工程檢測箱
- 自動噴水系統、消火栓系統功能檢測箱
- 電氣消防安全檢測工具箱
- 火場現場勘查儀器箱
- 公安派出所消防監督檢查驗收箱
- 應急管理部消防監督檢查箱



![[精品]氣體滅火系統的使用控制和安全要求](/uploads/allimg/200614/1_061422115IA5.jpg)


